设为首页
加入收藏
网站首页
文联简介
文艺资讯
通知公告
基层文联
文艺团体
协会活动
机关建设
艺术欣赏
书香襄阳
名家档案
首页
>
通知公告
> 正文
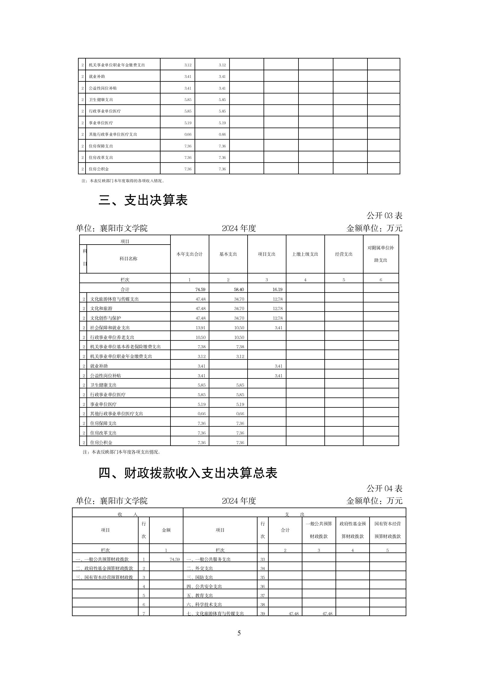
襄阳市文学院2024年度部门决算
财务室
2025年09月15日
点击量:310
附件:2024年整体绩效和项目自评表
栏目导航
通知公告
文艺资讯
【文艺资讯】春运启程载归心 文艺暖途送万福——襄阳市文联开展“文化列车千里 送万福进万家”主题活动
【文艺资讯】我市3人加入中国音协
【文艺资讯】市文联召开重点文艺创作(出版)扶持工作推进会
【文艺资讯】“大美汉江”主题摄影展在武汉开幕
【文艺资讯】传统文化润童心 艺进校园迎新年——市文联开展送文艺进校园活动
【市文联】襄阳市举行职工音乐思政课——把深奥的理论通俗化 用音乐的形式诠释理论
【市文联】襄阳宜昌两地美术联展在我市开幕
【文艺资讯】市文联开展书法志愿服务活动——以书法赋能城市焕新 以书法促进文旅发展 40/64
【文艺资讯】学习贯彻党的二十届四中全会精神市委宣讲团在文艺界、社科界宣讲
【文艺资讯】全省文学期刊(内刊)编辑业务培训班在襄举办
图片新闻
【宜城市文联】宜城文联开展“返乡有暖 服务随行”活动
2026年市文联本级预算公开情况说明
2026年市文学院部门预算公开情况说明
【文艺资讯】春运启程载归心 文艺暖途送万福——襄阳市文联开展“文化列车千里 送万福进万家”主题活动